浏览量:

国网最新通报621企不良行为创高峰 43名企中国电气6席亮眼(附全名单)

国网最新通报621企不良行为创高峰 43名企中国电气6席亮眼(附全名单)


    国家电网有限公司关于供应商不良行为处理情况的通报(2022年12月)

    [国家电网有限公司]2022-12-02

            12月通报621家(3类分别为557家、32家、32家)供应商出现在其中。近年来的统计中,一次通报621家供应商的不良行为创了数量高峰。
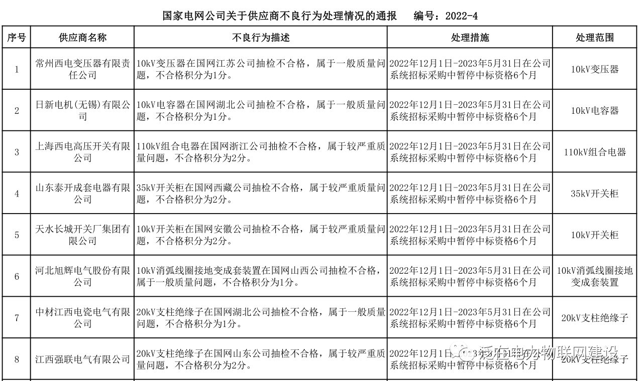
            621家供应商中,常州西电变压器有限责任公司、日新电机(无锡)有限公司、上海西电高压开关有限公司、山东泰开成套电器有限公司、天水长城开关厂集团有限公司、河北旭辉电气股份有限公司、中材江西电瓷电气有限公司、湖南天威电气股份有限公司、山东电工电气集团智能电气有限公司、山东电力设备有限公司、英大电力装备有限公司、无锡市电力变压器有限公司、伊发控股集团有限公司、辽宁华隆电力科技股份有限公司、上海永锦电气技术股份有限公司、南通晓星变压器有限公司、大连法伏安电器有限公司、华仪电气股份有限公司、北京供电福斯特开关设备有限公司、厦门ABB开关有限公司、江苏东源电器集团股份有限公司、宁波天安(集团)股份有限公司、西安ABB电力电容器有限公司、上海库柏电力电容器有限公司、中电装备青岛豪迈钢结构有限公司、中国电建集团河南电力器材有限公司、航天电工集团有限公司、厦门ABB高压开关有限公司、山东迪米特电气有限公司、许继电气股份有限公司、库柏电子科技(上海)有限公司、中国能源建设集团安徽电力建设第二工程有限公司、中国能源建设集团广东电力工程局有限公司、成都西电蜀能电器有限责任公司、广州智光电气股份有限公司、广西送变电建设有限责任公司、日立钱电(杭州)变压器有限公司、环宇集团有限公司、内蒙古送变电有限责任公司、北京合锐赛尔电力科技股份有限公司、河北省电力建设第二工程公司、上海电气阿尔斯通宝山变压器有限公司、长城电器集团有限公司44家供应商在电能革新/命号视界里较为知名。

            44家较知名供应商中,中国电气有常州西电变压器有限责任公司、山东电工电气集团智能电气有限公司、山东电力设备有限公司、中电装备青岛豪迈钢结构有限公司、许继电气股份有限公司、成都西电蜀能电器有限责任公司6家出现,在知名品牌中极为亮眼。

            常州西电变压器有限责任公司10kV变压器在国网江苏公司抽检不合格,属于一般质量问题,不合格积分为1分。2022年12月1日-2023年5月31日在公司系统招标采购中暂停中标资格6个月。
            日新电机(无锡)有限公司10kV电容器在国网湖北公司抽检不合格,属于一般质量问题,不合格积分为1分。2022年12月1日-2023年5月31日在公司系统招标采购中暂停中标资格6个月。
            上海西电高压开关有限公司110kV组合电器在国网浙江公司抽检不合格,属于较严重质量问题,不合格积分为2分。2022年12月1日-2023年5月31日在公司系统招标采购中暂停中标资格6个月。
            山东泰开成套电器有限公司35kV开关柜在国网西藏公司抽检不合格,属于较严重质量问题,不合格积分为2分。2022年12月1日-2023年5月31日在公司系统招标采购中暂停中标资格6个月。
            天水长城开关厂集团有限公司10kV开关柜在国网安徽公司抽检不合格,属于较严重质量问题,不合格积分为2分。2022年12月1日-2023年5月31日在公司系统招标采购中暂停中标资格6个月。
            河北旭辉电气股份有限公司10kV消弧线圈接地变成套装置在国网山西公司抽检不合格,属于一般质量问题,不合格积分为1分。2022年12月1日-2023年5月31日在公司系统招标采购中暂停中标资格6个月。
            中材江西电瓷电气有限公司20kV支柱绝缘子在国网湖北公司抽检不合格,属于一般质量问题,不合格积分为1分。2022年12月1日-2023年5月31日在公司系统招标采购中暂停中标资格6个月。
            湖南天威电气股份有限公司10(20)kV及以下变压器在国网河南公司2022年8月(11月公示)、国网江苏公司2022年8月(11月公示)抽检不合格,已被相应省公司暂停中标资格。2022年12月1日-2023年5月31日在公司系统招标采购中暂停中标资格6个月。
            山东电工电气集团智能电气有限公司10(20)kV及以下变压器在国网河南公司2022年7月(11月公示)、国网湖南公司2022年8月(11月公示)抽检不合格,已被相应省公司暂停中标资格。2022年12月1日-2023年5月31日在公司系统招标采购中暂停中标资格6个月。
            山东电力设备有限公司10(20)kV及以下变压器在国网河南公司2022年8月(11月公示)、国网江苏公司2022年6月(11月公示)抽检不合格,已被相应省公司暂停中标资格。2022年12月1日-2023年5月31日在公司系统招标采购中暂停中标资格6个月。
            英大电力装备有限公司10(20)kV及以下变压器在国网河南公司2022年9月(11月公示)、国网辽宁公司2022年6月(8月公示)抽检不合格,已被相应省公司暂停中标资格。2022年12月1日-2023年5月31日在公司系统招标采购中暂停中标资格6个月。
            无锡市电力变压器有限公司10kV及以下变电成套设备在国网四川公司2022年7月(11月公示)、国网山西公司2022年10月(11月公示)抽检不合格,已被相应省公司暂停中标资格。2022年12月1日-2023年5月31日在公司系统招标采购中暂停中标资格6个月。
            伊发控股集团有限公司10kV及以下变电成套设备在国网江西公司2022年7月(11月公示)、国网山东公司2022年5月(8月公示)抽检不合格,已被相应省公司暂停中标资格。2022年12月1日-2023年5月31日在公司系统招标采购中暂停中标资格6个月。
            辽宁华隆电力科技股份有限公司10(20)kV及以下隔离开关在国网湖北公司2022年3月、7月(11月公示)、国网天津公司2022年4月(8月公示)抽检不合格,已被相应省公司暂停中标资格。2022年12月1日-2023年11月30日在公司系统招标采购中暂停中标资格12个月。
            上海永锦电气技术股份有限公司10(20)kV及以下电缆在国网浙江公司2022年5月(8月公示)、国网山东公司2022年8月(11月公示)抽检不合格,已被相应省公司暂停中标资格。2022年12月1日-2023年11月30日在公司系统招标采购中暂停中标资格12个月。
            南通晓星变压器有限公司10kV变压器在国网福建公司抽检不合格,属于一般质量问题,不合格积分为1分。2022年9月1日-2023年2月28日在公司系统招标采购中暂停中标资格6个月。
            大连法伏安电器有限公司交流避雷器在国网福建公司抽检不合格,属于一般质量问题,不合格积分为1分。2022年9月1日-2023年2月28日在公司系统招标采购中暂停中标资格6个月。
            华仪电气股份有限公司35kV开关柜在国网山西公司2022年5月抽检不合格,属于较严重质量问题,不合格积分为2分。2022年9月1日-2023年2月28日在公司系统招标采购中暂停中标资格6个月。
            北京供电福斯特开关设备有限公司10kV开关柜在国网山东公司抽检不合格,属于较严重质量问题,不合格积分为2分。2022年9月1日-2023年2月28日在公司系统招标采购中暂停中标资格6个月。
            厦门ABB开关有限公司10kV开关柜在国网山东公司抽检不合格,属于一般质量问题,不合格积分为1分。2022年9月1日-2023年2月28日在公司系统招标采购中暂停中标资格6个月。
            江苏东源电器集团股份有限公司10kV开关柜在国网山东公司抽检不合格,属于一般质量问题,不合格积分为1分。2022年9月1日-2023年2月28日在公司系统招标采购中暂停中标资格6个月。
            宁波天安(集团)股份有限公司10kV开关柜在国网新疆公司抽检不合格,属于较严重质量问题,不合格积分为2分。2022年9月1日-2023年2月28日在公司系统招标采购中暂停中标资格6个月。
            西安ABB电力电容器有限公司10kV框架式电容器组在国网山东公司抽检不合格,属于一般质量问题,不合格积分为1分。2022年9月1日-2023年2月28日在公司系统招标采购中暂停中标资格6个月。
            上海库柏电力电容器有限公司10kV框架式并联电容器成套装置在国网山东公司抽检不合格,属于一般质量问题,不合格积分为1分。2022年9月1日-2023年2月28日在公司系统招标采购中暂停中标资格6个月。
            中电装备青岛豪迈钢结构有限公司钢管杆在国网甘肃公司抽检不合格,属于一般质量问题,不合格积分为1分。2022年9月1日-2023年2月28日在公司系统招标采购中暂停中标资格6个月。
            中国电建集团河南电力器材有限公司线路保护金具在国网江苏公司抽检不合格,属于较严重质量问题,不合格积分为2分。2022年9月1日-2023年2月28日在公司系统招标采购中暂停中标资格6个月。
            航天电工集团有限公司钢芯铝绞线在国网江苏公司抽检不合格,属于一般质量问题,不合格积分为1分。2022年9月1日-2023年2月28日在公司系统招标采购中暂停中标资格6个月。
            厦门ABB高压开关有限公司220kV组合电器因供应商厂内质量管控原因,在国网辽宁公司出现设备质量问题,造成七级质量事件。2022年9月1日-2023年2月28日在公司系统招标采购中暂停中标资格6个月。
            山东迪米特电气有限公司10kV变压器在国网河南公司2022年5月(2022年8月公示)、国网湖北公司2022年3月(2022年8月公示)抽检不合格,已被相应省公司暂停中标资格。2022年9月1日-2023年2月28日在公司系统招标采购中暂停中标资格6个月。
            许继电气股份有限公司箱式变电站在国网山东公司2021年11月(2022年5月公示)、国网西藏公司2022年3月(2022年8月公示)抽检不合格,已被相应省公司暂停中标资格。2022年9月1日-2023年2月28日在公司系统招标采购中暂停中标资格6个月。
            库柏电子科技(上海)有限公司交流三相隔离开关在国网河南公司2022年1月(2022年5月公示)、国网山东公司2022年4月(2022年8月公示)抽检不合格,已被相应省公司暂停中标资格。2022年9月1日-2023年2月28日在公司系统招标采购中暂停中标资格6个月。
            中国能源建设集团安徽电力建设第二工程有限公司在参加国网蒙东公司组织的工程施工活动中,发生违法转分包问题,已被蒙东公司列入黑名单1年(2022年8月公示)。2022年9月1日-2023年8月31日在公司系统招标采购中列入黑名单1年。
            中国能源建设集团广东电力工程局有限公司在参加国网蒙东公司组织的工程施工活动中,发生违法转分包问题,已被蒙东公司列入黑名单1年(2022年8月公示)。2022年9月1日-2023年8月31日在公司系统招标采购中列入黑名单1年。
            成都西电蜀能电器有限责任公司在国网江西公司的合同履约过程中,因破产不再具备履约能力,已被江西公司列入永久黑名单2022年8月公示)。2022年9月1日起在公司系统招标采购中列入永久黑名单。
            广州智光电气股份有限公司10kV消弧线圈接地变成套装置在国网福建公司抽检不合格,属于一般质量问题,不合格积分为1分。2022年6月1日-2022年11月30日在公司系统招标采购中暂停中标资格6个月。处理期满,福建公司验收不合格。2022年12月1日起在公司系统招标采购中继续暂停中标资格至整改完成。
            广西送变电建设有限责任公司。作为施工单位,因其责任造成六级设备事件。2022年6月1日-2023年5月31日在公司系统招标采购中暂停中标资格12个月。
            日立钱电(杭州)变压器有限公司供国网江苏公司的10kV变压器出现质量问题,多次督促仍拒不整改,已被江苏公司列入黑名单1年(2022年5月公示)。2022年6月1日-2023年5月31日在公司系统招标采购中列入黑名单1年。
            环宇集团有限公司因电能计量箱质量问题被暂停中标资格,处理期满一年后仍未完成整改,已被湖南公司列入黑名单1年(2022年1月公示)。2022年3月1日-2023年2月28日在公司系统招标采购中列入黑名单1年。
            内蒙古送变电有限责任公司。作为工程施工单位,因其责任致使工程存在重大安全隐患,造成五级质量事件。2022年3月1日-2023年2月28日在公司系统招标采购中列入黑名单1年。
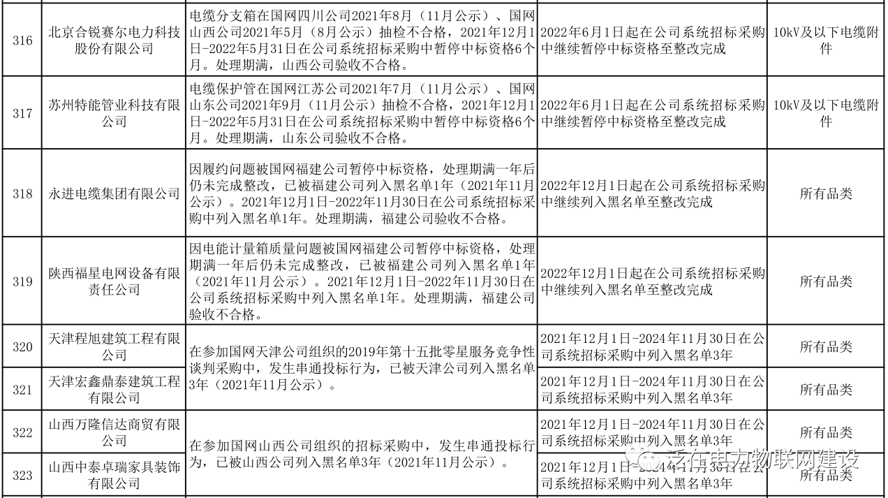
            北京合锐赛尔电力科技股份有限公司电缆分支箱在国网四川公司2021年8月(11月公示)、国网山西公司2021年5月(8月公示)抽检不合格,2021年12月1日-2022年5月31日在公司系统招标采购中暂停中标资格6个月。处理期满,山西公司验收不合格。2022年6月1日起在公司系统招标采购中继续暂停中标资格至整改完成。
            河北省电力建设第二工程公司在公司总部2016年第六次施工项目招标采购活动中,提供虚假业绩,已被处理并公示。到期未完成整改,继续列入黑名单1年。处理期满,国网河北公司验收未完成整改。自2021年12月1日起冻结供应商电子商务平台账户至整改完成。
            上海电气阿尔斯通宝山变压器有限公司供国网上海电力的3台500kV变压器交货滞后影响工程建设进度。目前已不再具备履约能力。自2020年6月1日起对其在电子商务平台的账户永久冻结。
            长城电器集团有限公司供国网辽宁电力10kV配电变压器(S13-50kVA)在2013年3月发现绕组为铝芯,截至目前厂家未按承诺完成整改。自2020年6月1日起对其在电子商务平台的账户永久冻结。




    - END -


    特别注明:

    内容来源 | 泛在电力物联网建设公众号

    浙ICP备09026075号
    在线客服
    专业客服团队,欢迎扫码一对一咨询
    客服时间:9:00-21:00
    人工热线
    人工热线:13819141016