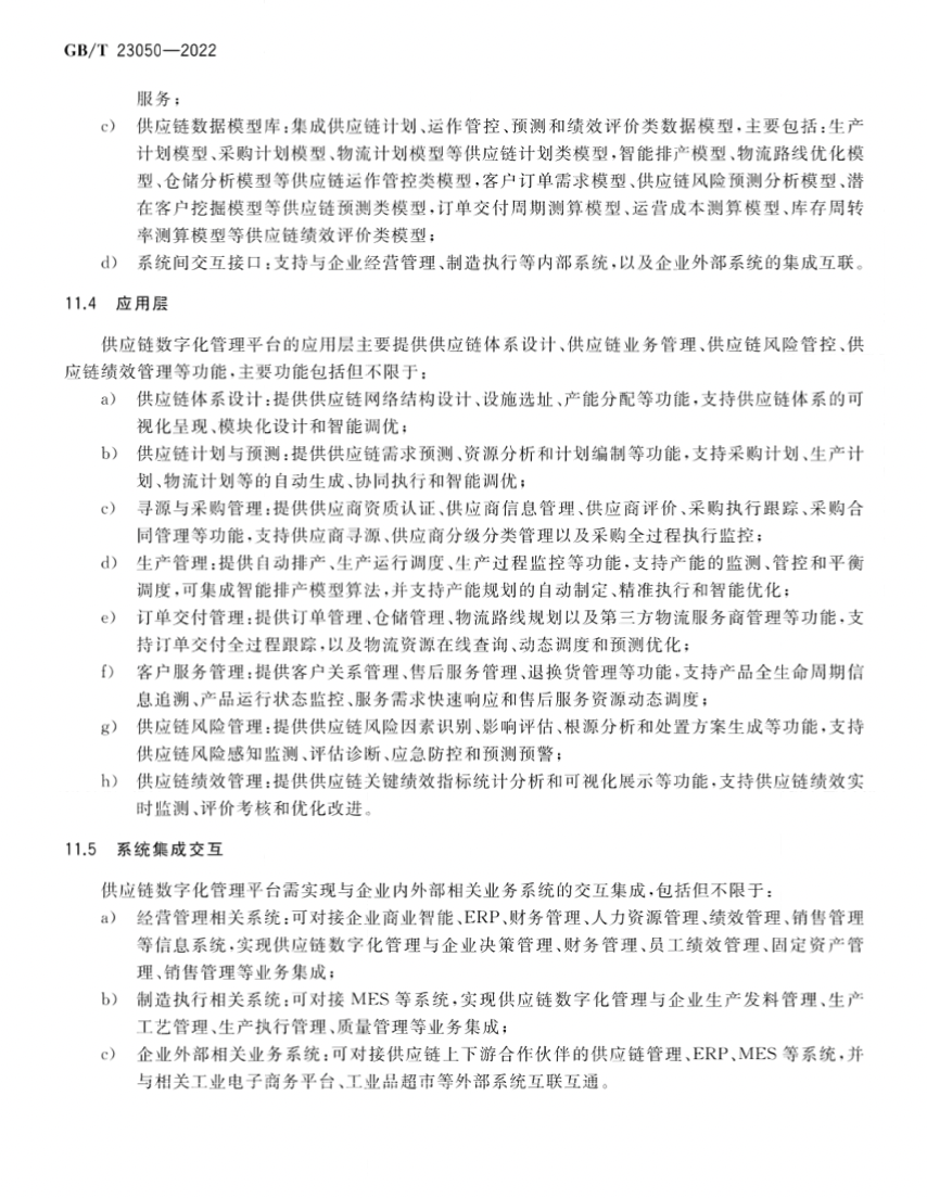
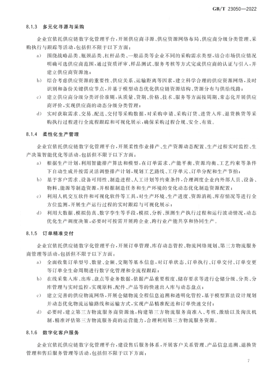
浏览量:

又一项国家标准!《供应链数字化管理指南》全文发布

又一项国家标准!《供应链数字化管理指南》全文发布

    工业互联网浪潮来袭,你准备好了吗?

    未来的产业竞争不仅是个体企业间的竞争,更是产业链、供应链的竞争。当前,传统的供应链管理模式存在供应链各节点能力不均衡、冗余业务环节多、需求可预见性差、生产柔性不足、供应链全过程追溯难、产供销协同存在壁垒等痛点问题,已无法适应复杂多变的竞争环境和日益多元化、个性化的市场需求。在此背景下,应用新一代信息技术和现代化管理理念方法,开展供应链数字化管理,优化改善现有供应链业务,成为了企业保持可持续竞争优势的共同选择。

    本文件围绕供应链策划、角色分工、业务运作、数据开发、技术应用等不同角度,系统给出企业应用新一代信息技术开展供应链计划、执行、控制和优化的方法指南和指导建议,是引导企业开展供应链数字化管理的一个基础性、综合性标准(加V:yinzichengjun下载)


    发布机构:国家市场管理监督总局 国家标准化管理委员会
    发布时间:2022年10月12日
    生效时间:2023年5月1日

















    - END -


    特别注明:

    内容来源 | 工业互联网研习社公众号

    浙ICP备09026075号
    在线客服
    专业客服团队,欢迎扫码一对一咨询
    客服时间:9:00-21:00
    人工热线
    人工热线:13819141016